文章分析了奶茶行业的消费场景、竞争格局及品牌策略。自饮和社交场景驱动用户需求,奶茶与RTD饮料存在跨品类竞争,产品趋向标准化和低价化。品牌通过联名、会员制及门店扩张争夺市场,喜茶等案例揭示用户价值与定价的矛盾,行业进入内卷淘汰阶段,瑞幸等头部品牌布局低价产品加剧竞争。️消费场景:自饮场景注重便利与口味,社交场......
这几个月在写《定价》系列,收到最多的反馈是如何在工作中应用,所以想着写个番外篇。最近现制茶饮的新闻比较多,本来打算写个短篇打个样,结果发现有些东西不说清楚,后面的表述会很麻烦。就写个长篇吧,把我日常对行业的思考整理一下。随笔不成体系,希望对朋友们有所启发。
为了顺应大多数人的表达习惯,我们下文用“奶茶”替代“现制茶饮”,涵盖茶基产品(如喜茶、蜜雪冰城)和咖基产品(如瑞幸、星巴克),特此说明,避免不必要的误会。
一、用户消费场景
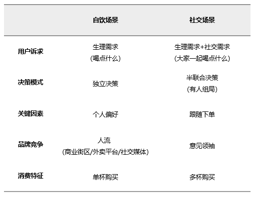
我们做消费品研究,用户的消费场景是应该优先考虑的,即什么情况下用户会需要品牌的产品,以此为基础,推演竞品、设计产品和品类的结构。奶茶品类也是如此,根据我们的观察,产品有两个经典的消费场景:
自饮场景:在这个场景中,用户通常是想要喝点什么,但是又不愿意喝水或者饮料,所以选择了口味更丰富的奶茶。由于产品处于低价格段,用户画像是比较难确定的,因此高密度人流的聚集地就成为了品牌争夺的对象。例如核心商业街、网红点,这些都是奶茶店扎堆的地方,亮眼的门店招牌会刺激用户的感官神经,触发他们的购买冲动。
社交场景:奶茶已经成为了年轻人的社交载体,人手一杯奶茶,边喝边聊的现象是非常普遍的。这在一二线城市的办公区内尤其明显,奶茶逐步替代了传统茶水间、吸烟区的职能,部分公司内已经出现了惯例性的下午茶时间,到点就会有人主动组织奶茶拼单,这一点可以从外卖平台的公开数据中得到佐证:14:00-16:00是奶茶点单的高峰期。

由于消费场景的不同,用户对于产品诉求也是有差异的:
自饮场景:用户处于一种独立决策的状态,即自己决定喝什么。产品口味、个人偏好、购买便利性都是影响用户购买的重要因素,用户的消费充满了不确定性。
社交场景:无论是有人请客还是AA,组局者对品牌选择的影响力巨大,尤其是提供了合适的理由,如喜茶出新品了,参与者基本不会反对,只会跟单选择产品。
由于用户角色的多样性,有时是自饮,有时候是拼单,消费场景是变化的,品牌很难通过身份信息对用户做后端的分层管理,幸运的是,这两个场景的消费行为差异明显:自饮场景通常是单杯购买,而社交需求则是以多杯为主。根据我们的观察,外卖平台和品牌都极少有针对性的运营策略,尤其是多件购买的社交场景,不知道是什么原因,挺奇怪的一件事情。
二、竞品分析
我们在做竞品分析时,常用的工具是消费决策树和竞争层次模型,它们的结构相对简单且前文中已有多次引用,此处不再赘述。如上文,由于涉及到奶茶消费的两种经典场景,我们会进行分类讨论:

自饮场景
在自饮场景中,除了品牌之间的相互竞争,我们还需要关注的是RTD饮料,奶茶可以满足的用户需求,它们也大致可以做到。对于用户来说,奶茶的定位更像是一种口味更好的高端饮料,因此可接受的奶茶价格区间与日常RTD的消费感知息息相关。
根据我们的观察,低线城市的RTD主要集中在2-5元,一二线城市略高,约3-6元。考虑到用户的支付意愿和外卖销售的成本结构,奶茶比较合适的价格带在10-15元之间,这也是品类现阶段的主流价格带,不宜过高,自饮场景很难长期支持过高的溢价。
社交场景
在社交场景中,奶茶的竞品会更复杂一些,尤其是办公室下午茶。除了上述的自饮竞品,我们还需要考虑公司福利对应的饮料咖啡、新出现的下午茶形式(如果切)。由于同时满足了生理需求和社交需求,用户对产品定价的容忍度更高,溢价可以做到15-30元,这对于中高端品牌是比较有利的,尤其是职场文化盛行的一二线城市。
除此之外,产品口碑和最近的话题性也是影响用户决策的重要因素,组局者发起互动需要合适的理由,这也是一大批奶茶品牌执迷于产品上新、IP联名的原因之一。
如上文所述,无论在哪一种场景中,RTD饮料和奶茶的竞争关系是我们无法忽略的,对两个品类都产生了很大的影响:
奶茶:对于用户来说,奶茶就是一种高端化的饮料变种。这种隐形认知会提高用户对饮料品类的价格认知区间,为气泡水、无糖茶饮、中式养生等细分品类的快速增长奠定基础。与之对应的是,奶茶的价格也成为RTD的价格天花板。在奶茶行业9.9促销的时候,对于高端RTD形成了很大的销售压力。
饮料:由于用户对奶茶价格的衡量是以RTD消费经验为基础的,可以接受溢价但是相对有限,定位中高端的品牌往往被局限在发达地区及一二线城市。想要向下渗透,降价几乎是必然的。由于局部供给的过剩,10元左右的产品促销预计会常态化,利润的压缩对品牌的供应链能力提出了更高的要求。
因此在做品牌的竞争分析时,除了奶茶同业,我们还需要关注一个特殊的价格区间:5-10元。它覆盖了高端RTD饮料和低端奶茶产品,形成更容易被忽略的跨品类竞争关系。价格越往下,越接近于大众用户RTD饮料的常规消费区间,购买决策越容易,消费替代性越明显,这也是蜜雪冰城开出4.5万家店的关键因素。
预计2025年会有更多的奶茶品牌推出低价产品,考虑到成本结构,鲜奶茶大概率会成为首选,冲击的不仅仅是霸王茶姬,主攻便利店的高端新锐(如果子熟了)、高端速溶(如三顿半)都会受到不小的影响。
三、产品结构
下面我们回归到产品本身,研究奶茶固有的一些消费属性,第一步要拆解的就是产品结构。如下图,从产品的终极形态来看,可以分为两种:

产品属性
产品的生产、交付和使用可以分离,能够异地交付,可以大规模复制。例如一罐可口可乐,生产可能在湖南,用户在上海的便利店买了,三个小时以后在办公室里喝掉了。这种现象不是个例,是普遍性的存在。
服务属性
产品的生产、交付和使用不可分离,属地化交付,高度依赖于人,可复制性差。例如我们去松鹤楼吃松鼠桂鱼,菜肴的制作、交付和品尝都是在店里完成的,即属地化交付,口味的好坏也严重依赖于厨师的手艺。
我们认为100%产品属性/服务属性的产品是不存在的,更多是一种混合状态,即产品同时拥有产品属性和服务属性,只是比例各有不同。如可口可乐这么标准化的产品,用户也需要便利店的服务才能买得到,而这些服务是由品牌买单的。
对于一个特定的品类,当我们调整其产品/服务属性的比例时,就有可能形成新的产品形态。以外卖为例,通过配送的方式实现了菜品的生产、交付和使用分离,提高了餐馆的产品属性比例,同时也满足了用户的便利性需求。
相比RTD饮料,奶茶服务属性的比例是明显增加的,因为产品是现制的,提供了更多的口味变化,这也是用户愿意接受溢价的原因之一。但以外卖为主的销售形式,让奶茶依然停留在高产品属性的区间,容易形成产品的同质化并由此引发激烈的价格竞争。
一些品牌尝试增加服务属性的比例,希望获得更高的产品溢价,星巴克的第三空间理论就成为了模仿的对象,代表性的玩家有奈雪的茶、tea’stone以及最近霸王茶姬推出的超级茶仓。
客观地评价,从产品结构上,这个思路是完全正确的。但是品牌忽略了一个至关重要的点:有多少用户需要这样的社交空间?用户需求是决定品类最终趋向于产品化还是服务化的关键。结合上文的用户消费场景分析,很遗憾,绝大多数用户并不需要,因此空间服务带来的必然是品牌的小众化,无法形成大规模的门店扩张,这也是奈雪陷入发展瓶颈的核心原因,因此我们对于这些品牌一直持比较保守的态度。
有人一定会联想到星巴克在国内的成功。根据公开资料,星巴克在国内有7000+门店,接近一半集中在10个城市,清一色一线/准一线城市。选址逻辑与国内奶茶品牌是有比较大的差异的。即便如此,瑞幸凭借咖啡的饮料化+外卖配送的杠杆放大了产品属性的比例,大量吸纳一二线城市的中低端消费人群,成功反超国内星巴克的销售额。
基于上文的分析,我们判断:奶茶服务化尤其是空间服务化,会更趋向于小众群体;大众化的奶茶产品会越来越趋向于产品化,以应对日益激烈的市场竞争,这也是鲜奶茶快速崛起的原因之一。
四、茶文化与咖啡文化
这个部分我们来聊点形而上的东西:产品文化。很多创始人喜欢讲产品文化,比如红酒文化、茶文化、咖啡文化,仿佛自己的品牌关联了文化,就镀了一层金箔。我们对这种现象是持保守态度的,因为大多数人并不理解产品和文化的关系。
所谓文化,是一种意识形态,是社会个体形成的共识,它的形成是由社会上层推动的,因此大多与等级制度息息相关。由于意识形态是无形之物,需要产品作为载体,由此形成了产品文化。
以酒文化为例,无论是欧洲的葡萄酒,还是东亚的白酒,都是以通过复杂的口感、香味分辨出产品种类甚至年份为荣,这种能力的练习是需要花费大量的时间和金钱的,以此作为社会等级的划分标准,并逐渐形成了对应的文化体系和品牌等级。

因此我们认为:不同的社会文化体系,会形成不同的共识载体。在国内,红酒无法达成规模化的共识,因此对应的红酒文化只能活跃在小众圈子内部,无法成为酒类消费的主流。咖啡也是如此,作为欧美主流的社会文化载体,多样化的口感和香气是社交中的重要话题内容,而这些在国内也是缺乏社会共识的,因此产品消费趋向于饮料化几乎是必然的。
品牌过多的谈论咖啡文化,只会把自己局限在小众圈层中,无法形成大众用户的覆盖。这种现象可以从三顿半的经营困境、瑞幸饮料化后的快速增长中得到佐证。
茶文化也有类似的情况:唐朝的煎茶、宋朝的点茶需要用户花费大量的时间烹调,更多流行于士大夫阶层。明朝开始,泡茶逐渐流行,这种方式减少了繁琐的技艺手法,更有利于社会共识的形成。而饮茶者对茶叶香气、口感的辨识能力,也成为等级制度的一种显性载体,并延续形成了茶文化。
由于产品更趋向于原料状态,国内如今的茶叶消费依然以产地、采摘时节、年份等自然因素为尊,品牌化的进程缓慢,也与茶文化的用户共识有关。
基于上文分析,我们认为奶茶产品与茶(咖啡)文化毫无关联。由于社会文化的相对稳定,咖啡至少在中短期内不会成为国内文化的主流载体。咖基产品和茶基一样,更趋向于一种高端化的饮料。在出海的问题上,品牌也需要考虑文化的兼容性:由于文化上的相近性,奶茶在东南亚的扩张预计会比较顺利,但在欧美市场,过度强调茶文化,可能会带来用户的尝鲜消费,但文化的排异反应很难保证用户的稳定购买,饮料化反而是一种融合性更好的策略。
因此综合考量国内外的市场状态,品牌过度强调茶(咖啡)文化,除了PR的需要,其实毫无意义,用户需要的只是一杯好喝的饮料,仅此而已。
五、产品延伸
如上文,我们讨论了奶茶的产品结构:基于用户的消费需求,奶茶更偏向于产品属性;品牌增加服务属性可以带来一定的溢价,但也会趋向于用户的小众化。这也是奈雪受困的原因之一。下面我们会从另外一个角度,基于产品延伸论述奶茶门店经营多样化的可行性。
如下图,任何一个消费品牌,都是围绕着核心产品,延伸开发新品,并由此构建出产品结构。基于新品与核心产品的关系,可分为三个基本的延伸方向:

产品长度:在核心产品所属的细分品类中,开发出更多的产品。如更多新口味的奶茶产品。
产品深度:围绕核心产品提供更多的用户可选项,满足不同人群,如奶茶的不同容量选择。
产品宽度:围绕用户认知,开发与现有品类相关的新品类产品,如奶茶店里卖烘焙和小食。
品牌在做产品规划的时候,是有一些基本的原则的,其中最重要的是先内后外:由于都是核心产品的延伸,我们会把长度/深度视为品类内的产品延伸,而把跳出现有品类的产品宽度视为品类外延伸。所谓先内后外,是指品牌优先延伸产品长度/深度;只有在内部延伸无法支撑品牌的增长需求时,才会将重点转移到外部延伸上。
无论优先选择哪一种延伸路径,都是以用户需求为基准的。根据我们的调研,用户对于奶茶品牌的诉求是开发出更好喝的产品(产品长度),对于产品深度(如杯容)和产品宽度(新品类)并没有太迫切的需求。这与行业内卷的方向高度一致:2024年77个奶茶品牌上新2690个,平均每天有7.4款新品上架。
激烈的竞争让品牌高度聚焦,无论是茶基还是咖基,品牌大多专注于细分领域的产品开发,深度和宽度上的动作相对较少。但在2024年,瑞幸开始做产品宽度延伸了。这只拥有2.2万家门店的连锁巨兽,咖基新品的开发明显进入了瓶颈,因此推出由刘亦菲代言的轻乳茶产品,上线一周销售1000万杯。我们认为这是品牌在内部延伸趋向于饱和后的常规操作,从咖基扩展到当红的鲜奶茶赛道,谋求品牌的第二增长曲线。
如上文,基于产品结构的解读,大众对于奶茶品牌的诉求并不包括空间服务,因此定位奶茶版的星巴克,奈雪是很难保证门店数量的持续增长的。结合本Part的产品延伸,它推出烘焙产品,表面看是跳出了同质化的品类竞争,属于一种创新。但这与用户需求是相悖的,违反了先内后外的产品延伸原则,导致大量非必要资源的浪费。其实这个问题是可以避免的,只要对星巴克做过基础调研,就应该知道:即便星巴克投入了大量的人力物力去推销,非咖啡产品的消费占比并不高。
六、用户消费习惯
下面再次回到用户的角度,研究他们购买奶茶的过程中,会有什么样的典型特征,即用户在奶茶产品上的消费习惯是什么样的?我们认为这与两个常见的消费参数有关:产品同质化/消费卷入度。如下图,我们把用户的消费分拆为四个类型:

一事一议:用户认为消费属于重决策且产品之间的差异较大,不得不花费大量的时间和精力考察产品,尽可能寻求最优解。如买房。
范围选择:用户认为消费选择是比较重要的,偏向于在熟悉的品牌中选择,认为质量是相似的,无法满足才会选择新品。如买家电。
多样化:用户认为消费是轻决策,但产品之间的差异明显,为了满足自己的尝鲜心理,他们愿意购买没有尝试过的产品,如买零食。
习惯性:用户认为产品的差异较小且消费决策比较轻,为了节省时间,一般会选择经常复购的产品,形成稳定的习惯,如购买调料。
基于用户的购买表现,奶茶产品和RTD饮料、零食类似,消费偏向于多样化,不排除一小部分用户对于品牌甚至某个单品的偏爱(习惯性),但绝大多数用户是乐于尝试新品的,由此表现出用户消费上的随意性,品牌推出新产品,就有可能吸引到大批用户的尝鲜,这也是2024年奶茶日上新7-8款的底层驱动力。因此新品开发能力不足的品牌会逐渐掉队。如书亦烧仙草,过度强调烧仙草的产品主体地位,新品开发上缺乏竞争力,我们推测这些都是品牌大规模衰退的重要原因。
为了满足用户多样化的尝鲜需求,果蔬成为了奶茶创新的重要领域。根据公开数据,2024年奶茶连锁共使用果蔬89种,既有常见的草莓、柠檬、桃子,也有黄皮、芭乐、桑葚等小众水果。茶基品牌更是通过不同的制茶工艺(如高温/低温萃取)来提升茶饮的香气和口感,辅助以芝士奶盖、奥利奥碎、碧根果碎增加产品的层次感。毫不夸张地说,若论2024年的工作难度,产品开发绝对是奶茶行业里压力最大的,至少是之一。
品牌之间如此内卷,是因为奶茶品类已经进入了淘汰赛阶段。用户从最初的什么产品都要尝试一下,逐渐建立了自己的品牌信任清单,即通常会在比较熟悉的几个品牌中选择,其他产品会尝试但是概率会越来越低。而新品的快速同质化,也使得品牌不得不通过上新速度来甩开竞争对手的干扰。在这种用户需求+竞争需求的双重驱动下,奶茶行业从2023年上新1800+跃升到2024年2600+,堪称消费圈里史诗级的现象。
七、疯狂联名的背后
根据DT商业观察的数据,2024年12个主要的奶茶品牌共联名149次,与2023年的155次基本持久,平均每2.4天就有一个新的品牌联名官宣。尤其是瑞幸,这位“古希腊掌握联名的神”,2024年联名22次,几乎保持着每个月2个联名的稳定节奏。品牌们为什么如此疯狂?相信这也是很多人的疑问。下文我们尝试着给出点不一样的解答。
基于个体用户,无论是对一个特定的品类还是某个品牌,都会产生不同的个人情绪反馈。这个数据放大到规模化的用户人群,就会形成用户分区模型:

接受区:用户对品类/品牌有好感,有比较强的购买意向,多为现有用户或潜在用户。
拒绝区:用户对品类/品牌是比较抗拒的,不愿购买对应的产品,通常是竞品的用户。
模糊区:用户对品类/品牌的态度是模糊的,需要看具体的情况,有可能被说服购买。
空白区:用户对于品类/品牌是没有概念的,没有相关的信息触达,多为未覆盖用户。
基于品类的角度,如上图,奶茶是一个市场渗透率很高的品类,尤其是在1-3线城市及部分发达的低线地区,因此空白区的比例相对较小。这得益于品牌们的合力,无论是线上的广告投放,还是线下的门店体系,都在向用户传递着品类信息。结合上文分析,奶茶有一定的尝鲜属性,产品偏低价格区间,用户的抗拒性相对较弱,因此拒绝区的比例相对较低,接受区+模糊区的覆盖范围是很理想的。
相比模糊区,品牌更关注接受区的比例,这意味着用户主动选择的可能性大小。根据市场调研,相对二三线城市,一线的接受区比例更高,这与职场文化的发达程度有一定的关系。社交场景的比例越高,用户之间的需求越容易被触发,接受区的比例也就越高;自饮场景则需要更多的品牌信息投放,才能够触发用户的购买,效率相对更低一些。
具体到品牌的运作上,联名可以帮助品牌快速的吸引IP粉丝受众,扩大品牌在细分人群的影响力,缩小品牌认知的空白区,但更为重要的是奶茶的消费偏向于大模糊区,尤其是自饮场景,偏向于一种想到就买、想不到就不买的状态,品牌需要提供一个理由来激活模糊区的用户,转移至接受区下单购买。用户的购买行为不断重复会形成一定的选择惯性,这对于用户自饮时品牌选择偏向是非常有利的。
值得注意的是,每一个IP的影响力都是有限的,很难影响到规模化的大众用户,更偏向于品牌与细分群体的一对一沟通。对于品牌来说效率是偏低的,我们认为这也是瑞幸热衷于短代合作的原因之一。在内容上,IP往往是个性鲜明且高度差异化的,作为粉丝用户的购买理由是充分的,但也带来了用户品牌认知上的碎片化。品牌如果想要构建一个清晰的用户联想,仅仅依靠联名活动是很难如愿的。
八、反复摇摆的喜茶
关于喜茶,个人是偏爱的,因此专门开个Part聊一聊。很多人都有一种感觉:和三顿半类似,喜茶总是处于一种反复摇摆的状态。好友曾给过一个精准的描述:喜茶就像脱不下长衫的读书人,饿极了也会做苦力(蜜雪冰城)的活,但是稍微吃饱一点,又恢复了读书人的做派。我们认为这与喜茶的发展历程有关,结合《定价》的用户价值分类,做一个详细的解构:

早期:喜茶早期的用户价值结构是功能体验+标签价值,良好的水果品质在当时是超越行业标准的,因此用户的体验感是极好的。品牌充分的利用了社会媒体,每开一家店都能制造出排队的轰动效应。记得上海龙之梦店刚开业时,排队2-3个小时是常态。
稀缺性带来了巨大的社会价值,排队买一杯喜茶发在朋友圈里,就可以收到大量的点赞和评价,用户内在体验拉满的同时,不断形成品牌的二次传播。这个阶段的喜茶更偏向于一个社交产品,而非功能消费。虽然稀缺性带来的购买体验不足,但对于那些排队的用户不是问题。
现在:随着买到喜茶的用户越来越多,门店前排队越来越少,好处是品牌的购买体验得到了优化,用户不再需要过多的等待,但与之对应,品牌的社交价值正在快速的衰减,消费也逐渐回归到功能性上。对于普通的用户来说,一杯奶茶30元左右的价格是有点奢侈的,因此消费频次是相对较低的,门店营业额也会出现高开后迅速走低的状态。喜茶的应对策略是联名,通过IP的影响力去修补用户价值不足的问题。结合上文内容,情绪价值的溢价空间是远低于社交价值的,为了保持门店业绩的稳定,喜茶的降价几乎是必然的。
喜茶在经营上的摇摆,根源在于其所提供的用户价值无法支撑品牌期望的高溢价,由此表现出内容上的谨慎和运营上的不断试探。我们的观察,喜茶是以品牌联名作为主要沟通手段的,因此在IP的选择上格外谨慎。
但如上文所述,有调性的IP通常偏小众,草生弥间这样的合作行业叫好但大众用户未必叫座;另一方面喜茶也在通过喜小茶、产品降价、开放加盟等方式不断尝试市场下沉。但在门店快速扩张的过程中又会叫停加盟、发表公开信激励创新,形成了很多人感知到的割裂感。
对于喜茶来说,降价更有利于扩大用户基数、消费频次和门店的向下渗透,但这并不是喜茶面临的最大挑战。和三顿半类似,品牌想要通过内容建立差异化,至少要阐述清楚 “喜茶=??”,如果是高级、有调性之类的模糊形容词语,而不是清晰的记忆钉(耐克=just do it),沟通内容上就缺少了主线,叠加联名这种碎片化的用户沟通方式,想要满足品牌的沟通诉求,是非常难的。
通过品牌的表现,我们推测创始人也没有想清楚这一点。我们再换个角度:对于大众用户,真的需要奶茶品牌提供稳定的价值观共鸣么?还是他们只需要一杯好喝的奶茶,如果能够提供点情绪价值就更好了。瑞幸已经做出了自己的选择,偏向于后一种,那么喜茶呢?还是很期待它会带来惊喜的。
九、复购与会员制
和几个茶饮品牌方聊过复购,很理解他们的压力:品类市场竞争激烈,简单的依靠投放,获客成本越来越高。现在提高用户复购的主流策略是投放+联名+新品,但想要在销售额和用户成本之间做好平衡,是越来越难了。我们认为这个问题,需要结合产品的基础属性分析:
产品价格:奶茶的主流价格带在10-15元。如大家认同上文的判断:在用户认知中,它是一种高端的饮料,那么从价格定位上看,奶茶属于典型的低价格段的相对高价:低价格段产品的优势是金额小,用户决策速度快;缺点是用户很容易被竞品吸引,缺少消费的稳定性;相对高价其实不会清晰的分割用户群体,更多只是购买频次高低的差别。奶茶完美地继承了这些特性,这一点相信大家都有体感。
尝鲜属性:如上文所述,基于卷入度+同质化的综合分析,奶茶属于典型的多样化消费,即用户有着强烈的品尝新鲜口味的内在需求,因此新品是有效的消费触发手段。为了进一步强化上新的效果,品牌纷纷开始叠buff,例如短代和联名。客观地评价,这种策略在投放的助推下是有可能爆量的,而且操作简单、反馈周期短,转化效果清晰,这也是品牌乐此不疲的原因之一
但凡事都有个限度:以瑞幸为例,2024年上新77款,联名24次,并不是每一款新品都能得到有力的预算保证的。一方面是快速的上新,一方面是销售效率的不确定,加盟门店的经营压力越来越大,于是一些品牌开始研究星巴克的会员制度,希望从中找到新的路径。
关于会员制度,国内的发展尚处于中早期,有比较多的误区。我们研究和实践会员制度是比较早的,有两点提醒大家关注一下:
会员制的本质是筛选用户,通过会员层级进行用户的分层管理,不同的用户层级给予不同的消费政策。这种体系更适用于相对成熟、竞争积累的快消品类,成长性市场新用户获取更容易、成本更低,基本不会投入大量的精力运作会员制。
常规的运营体系下,品牌是通过忠诚用户的收入,交叉补贴新获取到的用户群体,这是发展新客的思路,与会员制差异极大:会员制是稳定核心用户的策略。底层是收入支出模型的结构性调整,是用户的自我补贴,即消费越多,获得权益越大。
如今的茶饮市场竞争激烈,品牌希望以更小的成本锁定核心用户是必然的。表面上看,会员制是门槛+权益的简单组合,是基于P(积分)L(等级)B(榜单)的用户消费调动,实际上是运营结构的重新调整,即运营体系从获客导向转为留客为主,没有足够的预算和体系支持,是难以为继的。因此国内大多数的会员流于表层,极难给品牌带来期望的稳定消费关系。
anyway,好的开始是值得庆祝的。茶饮品牌的特殊经营模式,决定了其体系调整的复杂性,因此需要更多的时间。我们估计今年更多是探索和尝试,明年即2026年,可能会成为茶饮行业会员化的一个重要时间节点。
十、局域经济模式
研究线下门店,一个重要的节点是我们要理解什么是局域经济模式,即以门店为核心,满足周边用户的某种特定消费需求,外卖会在一定程度上放大产品的配送范围,但基础模式是相对固定的。与电商不同的是,任何一家门店都是有营业额上限的,这取决于两个因素:有限的用户和有限的服务能力。由于用户消费的不确定性,门店的服务能力(如收银接待/产品生产)通常是不会过高配置的,因此会出现排队的现象,这也是越来越多的餐饮店使用预制菜的原因之一。
作为一种典型的局域经济模式,奶茶店是较早实行在线下单的,且大量订单来自于外卖平台,因此收银接待并不是门店服务能力的卡点。由于产品是现场制作的,单位时间的出单速度就成为了一个重要的指标。
提高出单速度,最常用的策略是增加生产设备+科学的人员排班(如奶茶店下午班的店员数量是远高于早晚的),这也是一些投资人自嗨霸王茶姬0.8秒出杯速度的原因。但由于用户消费的分布不均、店员的熟练程度、同业的竞争激烈,鲜有门店需要保持极致的出单状态,0.8秒意义不大。
但品牌对于单位时间生产能力的追求是一直贯穿于行业发展的。以喜茶为例,早期是以现场处理水果为主,产品口味得到最大程度的保证,代价就是相对低下的出单效率,导致了一些门店的排队严重。后来喜茶引入了预处理水果,口碑是有比较大的反差的,我们认为这也是产品降价的原因之一。瑞幸和霸王茶姬则代表着另外一种风格,产品化程度更高(咖啡基底+生椰、茶基底+鲜奶)可以更大程度的降低前台的操作难度,无论是门店扩张还是单店人员成本有更多的操作空间。
如上文所述,外卖配送对于局域经济模式产生了比较大的影响。以茶饮为例,为规避平台的高佣抽成,品牌都在致力于自有小程序的推广,大致模式可分为两类:
单店模式:典型代表:喜茶。
品牌凭借产品影响力,引导用户小程序下单,这对于品牌有着极高的要求,需要一直保持着用户的高度关注。随着市场竞争的不断加剧,喜茶们很难做到这一点,推测其自有订单比例较早期已有大幅度下跌。
群店模式:典型代表:蜜雪冰城、瑞幸。
品牌的门店数量多,克服了单店模式的下单不确定性,因此更容易引导用户。瑞幸的模式更进一步,建立用户群大量分享优惠券做定向引导,我们认为这也是其财务报表漂亮的原因之一。
茶颜悦色是一个非常值得单独研究的案例。高度聚焦本土化,长沙门店曾经一度超过400家,用户购买的确定性极高,只要身在长沙,随时可以找到茶颜悦色,而作为一个生活节奏并不高的旅游城市,用户对于二次核单也表现出了宽容的态度。但随着品牌走出长沙,以苏州为例,只接受门店点单,相对较低的门店出单速度让排队成为一种常态,且暂时没有进入外卖平台,这能否适应快节奏的华东生活状态,目前还是一个疑问。
十一、一张图的解读
前几天,投资人朋友分享了一张图给我(如下),是关于茶饮品牌门店重合度的,从中我们解读出了很多有意思的现象:

霸王茶姬:50米内31%的门店与瑞幸重合,而将距离放大到300米,重合度达到了83%。即霸王茶姬的6000+店中,有约5000家与瑞幸临近。联想到2024年8月瑞幸推出轻乳茶系列,上市首月突破4400万杯,我们推测在门店增长和咖啡产品销售放缓的大背景下,有着24000家门店的瑞幸,可能会发动一场聚焦在5000家门店的鲜奶茶持久战,因为1/5的门店参战比例并不算高,但对于霸王茶姬来说,压力是不言而喻的。这与我早期的判断是一致的:霸王茶姬最需要关注的竞品是瑞幸。
古茗:古茗与蜜雪冰城50米以内的门店重复度是38.4%,300米内重合度是74.8%。2月份晚点LatePost刊发了一篇古茗创始人王云安的专访,让我们有理由相信古茗内部对于蜜雪的竞争十分清晰,对应的策略应该是快速上新形成用户认知的差异化,并通过区域供应链的优化对冲可能带来的成本上升。我们查看了另外一份数据:2022-2024年古茗上新分别是80/101/82款,而蜜雪冰城大约是它的1/4。这种策略对于运营体系的压力极大,能否持续是需要特别关注的。
瑞幸:50米的门店重合度,瑞幸的数据表现波澜不惊,超过10%的只有蜜雪冰城(17.6%),即约5000家,这个数字是很符合大众的预期:咖啡更偏向于1-3线城市,而蜜雪是下沉城市之王。但当我们把距离拉到300米,瑞幸和蜜雪冰城的重复度达到了56.8%,且远超其他品牌。这是有点出乎我们意料的。14000家重合的门店可能说明两点:瑞幸正在持续发力下沉市场,而蜜雪冰城在一二线市场的渗透率并没有我们想象的那么低,这也可能侧面验证上文的观点:低价格段的产品用户界限是相对模糊的。
其他:幸运咖50米内和蜜雪的重复度是44.3%,300米内是83.8%,我们推测它在复用蜜雪冰城的加盟商体系,结合产品定价和母公司的供应链管控能力,5000家店的幸运咖是能力保持高速增长的。如果产品品质有保证,极有可能成长为蜜雪第二增长曲线。另外,库迪仅有3.3%的门店与星巴克50米内重叠,瑞幸略高5.4%,而霸王茶姬最高,达到了18.8%,推测是以购物中心门店为主,它曾经给霸王茶姬带来了巨大的品牌曝光和精准用户,但这一红利是不持续的,后续如何增长是一个挑战。(以上内容纯属基于数据的推测,欢迎知道内情的朋友留言校正,不胜感谢)