关于行政区划代码的那些事
身份证,我们每个人日常生活中必不可少的物什,可以说几乎我们生活的方方面面都离不开这张小小的卡片。而或许我们从小就知道,身份证上那一串长长的号码,分别蕴含了你的户口所在地、出生日期、性别等多种信息,其中代表户口所在地的便是身份证号的前六位数字,不知细心的同学有没有想过,我国有那么多的行政区,仅凭这短短的六位数字是如何精准地将你的户籍所在地追溯到县级行政区呢?不同地区的六位编码又有何区别呢?
其实,这六位编码有一个更为官方的名字,那便是“行政区划代码”,接下来不妨跟随本文,一起聊聊我国行政区划代码的前世今生。
一、行政区划代码制度的发展
为行政区编码的构想,早在四十年代的民国就已有之,但由于战争等原因,最终这一套代码也就不了了之。
新中国成立以后,直至1980年,出于为统计资料方便考虑,国家标准总局、国家统计局、民政部等六个部门联合制定了我国省级行政区的排列顺序。在此基础上,新中国第一代行政区划代码也在同一年诞生(GB 2260-80)。
此后,有关部门分别于1982年、1984年、1986年等年份更新行政区划代码的国家标准(自1995第七版行政区划代码以后标准号写法更改为GB/T 2260-1995,各年类推),直至2007年发布了我国最后一版成文的行政区划国家标准(本文所描述的编码规则等内容皆来自GB/T 2260-2007),此后历年皆以民政部网站发布的各年根据全国人民代表大会、国务院、民政部对县级以上行政区划变更发布,不再出台成文标准,延续至今。

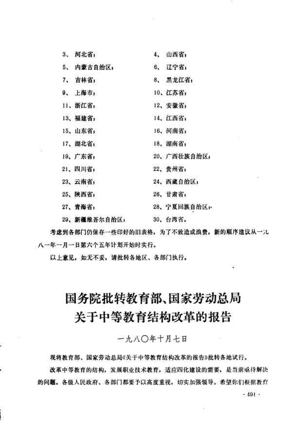
《国务院公报》一九八〇年第十六号

1980年六部门对于省级行政区排列顺序的请示报告,后来的行政区划代码顺序即以此为基础(图源:《国务院公报》一九八〇年第十六号)
二、行政区划代码的编码规则
自第一版代码于1980年问世以来,对于不同行政区的编码规则和顺序也在此后的时间里发生过些许变动,如今所采用的编码规则系2007年发布的GB/T 2260-2007所规定的。
下图即为此版国标中所规定的编码规则:

(图源:GB/T 2260-2007,国家标准全文公开系统)
首先是第一、二两位代码,即省级行政区代码。
正如前文所提到的,1980年结合历史习惯、地理位置等原因规定了以地理分区为基础的省级行政区顺序,在此基础上,规定了省级行政区的编码,其中第一位数字反映了省级行政区的地理分区,1980年时大陆省级行政区的编码分别如下(说明:地理分区并不属于正式的行政区划):
华北大区(1):北京市(11)、天津市(12)、河北省(13)、山西省(14)、内蒙古自治区(15);
东北大区(2):辽宁省(21)、吉林省(22)、黑龙江省(23);
华东大区(3):上海市(31)、江苏省(32)、浙江省(33)、安徽省(34)、福建省(35)、江西省(36)、山东省(37);
中南大区(4):河南省(41)、湖北省(42)、湖南省(43)、广东省(44)、广西壮族自治区(45);
西南大区(5):四川省(51)、贵州省(52)、云南省(53)、西藏自治区(54);
西北大区(6):陕西省(61)、甘肃省(62)、青海省(63)、宁夏回族自治区(64)、新疆维吾尔自治区(65)。
不难看出,原则上,同一大区的省区在地理方位的基础上采用直辖市-省-自治区的顺序,此后大陆地区又涉及到新设两个省级行政区:
1988年海南脱离广东省正式建省,归入中南大区,位列广西壮族自治区之后,代码采用“46”;
1997年重庆市脱离四川省升格直辖市,归入西南大区,而依据同一大区直辖市在省之前的原则,重庆直辖市的代码采用了“50”。
自此之后,中国大陆地区的省级行政区格局至今再无变动,各省级行政区的代码也沿用至今。
其次是第三、四两位代码。
在北京、天津、上海、重庆四大直辖市所辖行政区的代码中,第三、四两位代码表示市辖区/县/县级市的汇总码,现在仍在使用的有表示市辖区汇总码的01(例如上海市市辖区汇总码为3101),表示县或自治县汇总码的02(例如重庆市辖县汇总码为5002);
重庆直辖市设立之初,曾管辖过四个县级市,从而启用03表示县级市汇总码(江津市500381、合川市500382、永川市500383、南川市500384),而随着2006年四个县级市撤市设区,直辖市的03号段也正式退出了历史舞台(行政区划变更导致的代码变更会在稍后提到)。
对于其他的省和自治区,第三、四位代码则代表地级行政区(地级市、地区、自治州、盟),其中01至20号段表示地级市,原则上省级行政中心为01,其余地级市以设立的先后顺序编码(部分特殊情况会在之后提及)。
以云南省为例:在行政区划代码颁布之初,云南省仅有的两个地级市——昆明市和东川市分别编码5301和5302(5302代码随1998年东川市并入昆明市而弃用),1997年曲靖和玉溪相继撤地设市,编码5303和5304,此后设立的地级市均按照设立的先后顺序编码。
而如果01至20号段无法满足该省地级市需求,则启用51至70号段表示地级市,目前此种情况仅存在于广东省(潮州市4451、揭阳市4452、云浮市4453)。
21至50号段表示地区、自治州和盟(现仅见于内蒙古自治区),原则上按照地理方位排序,有时候也会考虑地区设立的时间,以1990年云南省各地区和自治州的行政区划代码为例:
昭通地区5321、曲靖地区5322、楚雄彝族自治州5323、玉溪地区5324、红河哈尼族彝族自治州5325、文山壮族苗族自治州5326、思茅地区5327、西双版纳傣族自治州5328、大理白族自治州5329、保山地区5330、德宏傣族景颇族自治州5331、丽江地区5332、怒江傈僳族自治州5333、迪庆藏族自治州5334、临沧地区5335。
结合1990年云南省行政区划图,不难看出,此号段地级行政区代码编码的顺序大多是基于地理方位,而由于临沧地区设立时间相对较晚,因此被排在了最后。

1990年云南省行政区划图(图源:《中华人民共和国行政区划沿革地图集》)
而有的省级行政区存在一些由省直接领导的县级行政区,对于这类行政区,其三、四两位代码采用“90”作为其汇总码。
最后是第五、六两位代码,即县级行政区代码。
01至20号段通常情况下有两种情况:
其一是代表市辖区,其中01一般代表市辖区汇总码(直辖市除外),不代表某一具体的行政区,例如310101专指上海市黄浦区,而320101泛指江苏省南京市市辖区,320102则专指江苏省南京市玄武区,而曾经还有以02至10号段表示主城区,11至20号段表示郊区的规则。
但这一规则如今早已弃用,主城区和郊区代码也不再严格区分,但仍然能在现在的行政区划代码中找到这一规定的遗留,例如福建省福州市晋安区(前身为福州市郊区)代码为350111、安徽省合肥市包河区(前身为合肥市郊区)代码为340111等等,而当01至20号段无法满足市辖区编码需求时则启用51至80号段,例如上海市崇明区代码为310151、重庆市武隆区代码为500156、黑龙江省伊春市金林区代码为230751等等;
其二是作为地区、自治州、盟所辖的县级市或者省直辖的县级市代码,例如湖北省仙桃市代码为429004、湖北省恩施土家族苗族自治州恩施市代码为422801、新疆维吾尔自治区阿克苏地区阿克苏市代码为652901、内蒙古自治区兴安盟乌兰浩特市代码为152201等等;
以上两点编码的顺序除了市区郊区之分这一历史遗留以外,通常考虑的是市辖区(或县级市)的地理方位以及设立的时间等因素。
还有一个特例:贵州省六盘水市六枝特区代码520203,由于六盘水建市之初并无市辖区,故分别采用520201至520203作为水城特区、盘县特区和六枝特区的代码,1987年水城特区撤销后新设立的钟山区继承了520201的代码,而盘县特区也于1999年撤销,如今仅存的六枝特区仍然保留了520203这一代码。
81至99号段如今用于表示地级市代管的县级市(注:地级市代管县级市的编码规则曾在不同版本的行政区划代码中有不同的规定,最终确定为以81至99号段编码,沿用至今),例如浙江省东阳市(金华市代管)代码为330783、河南省汝州市(平顶山市代管)代码为410482等等;而前文所述重庆市曾经管辖的四个县级市同样应用的是此规则;
原则上,本号段编码的顺序通常考虑县级市设立时间,县级市划入该地级市的时间等因素,例如现今吉林省长春市所代管的各县级市的代码:九台市220181(1988年设市,现已撤市设区)、榆树市220182(1990年设市)、德惠市220183(1994年设市)、公主岭市220184(最后一次设县级市时间为1985年,但由于2020年才由四平市交由长春市代管,故排在最后)。
21至50号段则为除了上述形式之外的其他县级行政区所应用,包括县、自治县、旗、自治旗、林区等等,例如陕西省宜川县(属延安市)代码为610630、重庆市秀山土家族苗族自治县代码为500241、内蒙古自治区扎赉特旗(属兴安盟)代码为152223、湖北省神农架林区(省直辖)代码为429021等等;此外,现已撤销的贵州省万山特区(属原铜仁地区)的代码为522230,同样应用本号段;
该号段编码的顺序同样参考的是地理方位这一因素,有时也会考虑设立时间这一因素,以1982年的唐山地区(1983年撤销)各县为例:
丰润县132721、丰南县132722、滦县132723、滦南县132724、乐亭县132725、昌黎县132726、抚宁县132727、卢龙县132728、迁安县132729、迁西县132730、遵化县132731、玉田县132732、唐海县132733(唐海县1982年建县,系当时唐山地区各县设立最晚者,故顺序排在最后)。

1982年河北省唐山地区县级行政区划简图(图源:笔者自制,底图来自网络)
以上便是对六位行政区划代码编码规则的概述,不难发现,地理方位和建制时间是影响区划代码顺序的两个主要因素。
当然也存在一些特别的例子,这也会在之后谈到行政区划变更对代码的影响时再次提及,此处就不多做赘述。
三、行政区划变更对代码的影响
首先需要的明确的内容便是行政区划变更包含了哪些内容。
根据我国宪法中关于区划变更报批程序的规定,县级及以上区划变更包含了以下四个主要类型:
①行政区域单位的设立、撤销、更名;②行政区行政机关驻地迁移;③隶属关系的变更;④行政区域界线的变更。
其中的第二种和第四种类型对县级以上行政区划代码不会产生影响,在此就不多做赘述,接下来将主要分析第一种和第三种类型的区划变更对行政区划代码的影响。
1. 行政区域单位的设立、撤销、更名
首先设立和撤销两种情况通常会引起行政区划代码的变更,前文所提到的海南建省和重庆升直辖市都属于此种情况,再举两个例子:如上海市嘉定县,原代码为310222,而1992年嘉定县撤县设区,行政区划代码相应变更为310114;又如云南省昭通地区昭通市,原代码为532101,在2001年昭通地区撤地设市,县级昭通市相应改设昭通市昭阳区之后,代码变更为530602等等。
这种区划调整所带来的代码变更在全国上下都是非常常见的情况。但也存在例外的情况,比如地区改自治州,县改自治县,同样属于本类行政区划变更,但不会对行政区划代码产生影响,比如四川省绵阳市北川县,原代码为510726,在2003年改设羌族自治县后,其代码仍然保持不变,仍为510726。而行政区的更名的情况和改设民族自治地方一样,不会对行政区划代码产生影响。
2. 隶属关系的变更
和前一种类型的不确定性不同,涉及隶属关系的变更必然导致行政区划代码的变更,这里不得不提的便是四川简阳的行政区划代码变更史,同时涵盖了此两种行政区划调整带来的行政区划代码变更:
1980年首版代码中,四川省内江地区简阳县代码为512327,1982年变更为512424(说明:82版代码和80版代码相比编码规则有所变化,部分行政区顺序有所调整);
1985年内江地区撤地设市,四川省内江市简阳县代码变更为511027;
1994年简阳县撤县设县级市,由内江市代管,代码变更为519011,次年即变更为511082(当时地级市代管的县级市都视为省直辖县级市编码,1995版区划代码中才正式更改为如今规则);
1998年资阳地区从内江市分出,简阳市从属,代码变更为513902;
2000年资阳地区撤地设市,简阳市由资阳市代管,代码变更为512081;
2016年简阳市改由成都市代管,代码变更为510185。
有时候地区撤地设市,可能也会影响到下辖县级行政区的排列顺序,例如2000年河南省驻马店地区撤地设市前后所属各县级行政区的代码变更:

此外,为了保证行政区划代码的唯一性,编码规则中也明确提到了“因行政区划变更而撤销的数字码不再赋予其他行政区划”这一重要原则,例如湖南省望城县原代码为430122,2011年望城县撤县设长沙市望城区,启用新代码430112,原代码即作废。
但也出现过例外的情况:1996年四川省涪陵地区撤地设市,启用代码5114,次年重庆地区升为直辖市,地级涪陵市并入重庆市,5114被废止,但是2000年四川省多个地区撤地设市后,原本已经废止的5114代码被赋予了新设立的地级眉山市,这一操作导致后来民政部在对历年行政区划代码归档时只能将1996年四川省涪陵市的行政区划代码记为5170,这在全国也属于是很特殊的例子。
四、行政区划代码的延伸补充:县级以下行政区划代码
在GB/T 2260的基础上,国家标准化管理委员会亦发布《县级以下行政区划代码编制规则》作为前者扩充与延拓的配套标准,与GB/T 2260配合使用,国标号为GB/T 10114,于1988年12月首次发布,2003年作第一次修订。该标准使用于乡级行政区的编码(街道办、乡、镇、民族乡、苏木、民族苏木),由九位数字构成,其中前六位数字即为所归属县级行政区在GB/T 2260中的编码。
第七位至第九位为乡级行政区编码,规则如下:
001至099号段表示街道办事处;100至199号段表示镇;200至399段表示其他乡级行政区
第七位至第九位的编码同样遵循县级以上行政区编码规则中“继承不弃,废止而弃”的原则,同样保证了区划编码的唯一性。
以上便是对我国现行行政区划代码制度的大致讲述。关于行政区划知识,可阅读本社往期文章。
最后分享两个网站:一个是民政部官网发布的行政区划代码,其中涵盖了1980年至今历年的行政区划代码数据;
另一个是统计局官网发布的全国统计用区划代码和城乡划分代码(可更改2021为其他年份查询各年数据),可以查询省市县乡村五级行政区划的统计代码(缺点是统计代码包括了一些非正式的行政区划或者功能区)。