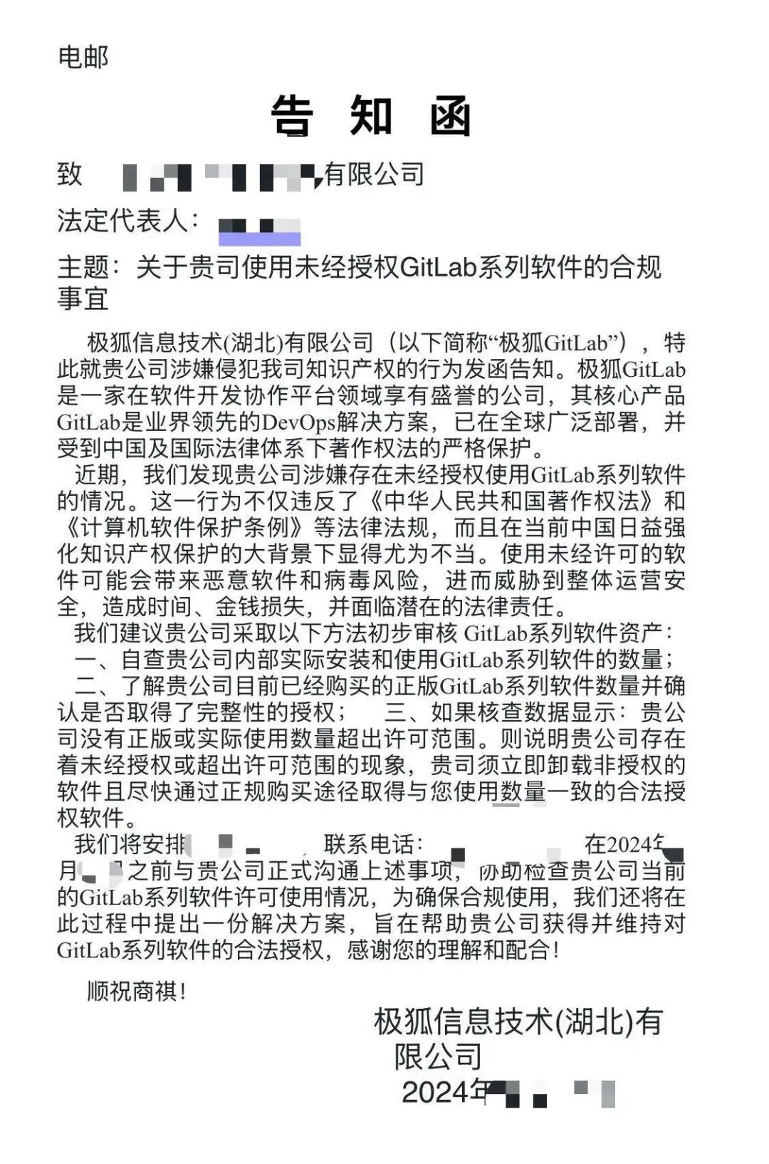
近日,极狐被曝给国内GitLab CE免费用户发函。
近日,极狐被曝给国内 GitLab CE 免费用户发函,极狐 GitLab DevOps 架构师“麦田里的程序员”12 月 9 日在知乎上发文确认了该消息。
“确有此事,我称之为《绝户网计划》,是极狐 GitLab 高层批准、销售会议上公布的:和 GitLab CE 免费用户聊天时要引导用户说「我在用 CE 免费版」,存档作为证据,用于后续发函,甚至起诉。”该架构师表示。

来源:“麦田里的程序员”
根据“麦田里的程序员”的说法,公司内部很多销售和技术同事都反对这么做,而高层决定推行。曝光的聊天内容显示,公司已经给小部分 CE 用户发函,这些用户“风险可控”而且”能有签单”。支持该政策的内部人员还表示,“开源和付费使用并不矛盾”,后续会将该做法“合法化”。

来源:“麦田里的程序员”
“这是想让 GitLab 品牌瞬间崩塌吗?GitLab 在全球知名度这么高,深受程序员的喜爱,很重要的原因就是:免费版很强大,包含约 66% 的功能,MIT 开源协议可随意用于「商业目的」。当开发者和企业进步超过了及格线,想追求代码质量和效率时,自然会购买付费版。”该架构师气愤地表示。
“发函简直是一种恐吓行为,得罪了潜在客户,以后怎么做生意?”对于他提出的这个疑问,公司相关同事的回答是:哪怕只有 10% 的用户被吓到,付费了,那今年的业绩就会特别好。
该消息一发便迅速引起了大家的关注,有网友评论道,“MIT 协议下讲“侵权”,完全就是碰瓷儿啊。不过这个函也是功力深厚,知道 MIT License 用法的就知道每一份附带了 MIT License 的分发都是随便改、随便用,不知道的就被吓住了。就是可惜这软件的口碑,比 Qt 松得多的 License 被代理商搞这么一出,即使是白送,小白企业也不敢信了。”还有网友称,“反过来说,用户能否反诉欺诈呢?”
随着舆论的发酵,“麦田里的程序员”已经被极狐开除,极狐 CEO 柳钢的律师要求其公开澄清和道歉。“看到公司发声明批评我,不少人转发朋友圈表衷心,如果你们是被迫的,或者被蒙蔽不知道绝户网计划,那可私下联系我消除误会。”而对于柳钢律师的要求,“麦田里的程序员”则表示,“这是在逼迫我公开绝户网计划,也就是瞬间倒闭,砸所有人饭碗。”
12 月 11 日晚,“麦田里的程序员”再次发布了名为《致极狐 GitLab 全体员工:一起开除老板》的博文。他分析称,2011 年,在友商 GitHub SaaS 已经很流行而且当年也推出了私有化产品,而 GitLab 这一年刚刚启动项目却迅速崛起的原因:
免费! 免费增值(freemium)是一个伟大的商业模式,也就是现在手机 App 常见的免费加内购模式,能让所有人不会因为价格昂贵而被科技抛弃,而 GitHub 私有化较贵,没有免费版,这就是市场契机。GitLab 是免费的,很受个人开发者、小团队欢迎,当这些团队成长起来需要更多功能,或大公司用的久了需要售后服务时,会顺其自然购买收费版,而不是去买另一家产品。这种方式扩大了用户基数,在全球拥有很好的群众基础,很适合做长久的 ToB 生意,而不适合急功近利者几年变现。
开源! 开源难以隐藏后门(也不是完全不能),更容易获得大家的信任,最近参加出海交流时得知「中国软件厂商要想出海,开源几乎是获取信任的唯一方式」;开源给了程序员修改的自由,用的过程中会逐渐发现有的地方不顺手不满足,可以自己修改,而官方有件很重要的事情是奖励大家把自己修改的代码贡献出来,包括社区荣誉、物质奖励等等,这就是开源的定义:技术 + 运营。
远程办公! 摆脱高房价住上别墅是绝大多数人理想的生活方式,尤其适合程序员这样有电脑就能干活的岗位,GitLab 因此成了大家心目中的最佳雇主。当公司需要采购代码工具时,大家会发自内心的推荐 GitLab,希望这个公司赚钱、普及远程办公理念和管理方法,让自己的岗位也变成远程。
对此,“麦田里的程序员”表示,“我是在捍卫 GitLab 品牌、捍卫公司利益。”
接着,他将矛头指向了现任 CEO 柳钢。“柳钢作为一个销售背景的人,不懂 DevOps,不懂敏捷,能胜任创业科技公司 CEO 吗?”“麦田里的程序员”犀利发问。
根据极狐官网介绍,柳钢在企业级信息技术解决方案业务以及人工智能技术商业化等领域拥有近 20 年从业经验。他曾在 Oracle、SAP、微软等全球知名企业担任要职。加入极狐前,柳钢作为商汤科技集团副总裁、业务发展负责人、新兴创新事业群总裁,全面负责 AI 商业化体系搭建和业务规模化发展,曾连续 3 年实现业务 3 倍增长,管理超过 10 亿元人民币的业务规模,成功开拓新兴的 Al 行业场景,并成为商汤科技从初创迈向上市的重要推动力。
在 2023 年,前 CEO 陈冉因个人原因辞去 CEO 一职及在极狐公司内的其他职务后,柳钢开始担任极狐 CEO,“麦田里的程序员”总结了他上任以来做的一些事情:
伤害免费用户
海量的免费用户是 GitLab 的基本盘,只要扩大品牌影响力,持续增加免费用户数量,然后有少量用户付费,就足够大家在这里安稳工作一辈子。
2024 年 1 月 2 日,柳钢等人要求极狐 GitLab SaaS 停止免费服务,试用 90 天之后必须付费,否则封号,导致自己的代码无法下载。
这个事情遭到技术同事们的强烈反对,技术人员提出的建议方案全部被忽视:SaaS 免费用户可以创建个人私有项目,限制一下空间容量、协作人数等等,都是更友好的办法。最起码不能封号而是只读啊。但还是强制推行了,导致用户一片唾骂,纷纷迁移到竞品,伤害了品牌价值。后续几个月发现:服务器集群闲置……而更可怕的是,柳钢他们还制定了一个绝户网计划:……
2. 裁员
柳钢把我们 GitLab 研发团队裁到只剩 3 个人,以前几十人做出了全球第二大开源贡献,多么骄傲,现在是只赚钱、不贡献?现在客户问研发实力时,我们都不好意思说,只能说「公司总共百人」。这种情况下,我们怎么响应客户需求?甚至有的客户说:我们贡献代码,你们审核就好。而我们都没有人手审核。开源名存实亡。
如果说是大环境影响,降本增效可以理解,那这也不是每次会议上值得吹嘘的事,而是任何一个人当 CEO 都能做到的事。
3. 反对远程办公
柳钢在全员大会说:我看成功的公司都不是远程的。硅谷和我们情况不一样,我们为什么要远程?
说话毫无逻辑……那大股东 GitLab 美国总部不算成功的公司?GitLab CEO Sid 一直是远程办公布道者,还发表了远程办公 白皮书 和手册,他完全不去学习。
极狐 GitLab 之前在国内广为人知也是因为远程办公,在程序员心目中简直是最佳雇主,招聘时内推和投递的海量简历,很多人都知道。
之前和客户交流时,先介绍全球远程办公,立即获得在座技术人员的好感,觉得太先进、太敏捷了,羡慕我们,希望和我们建立联系,甚至跳槽到我们公司,他们做技术调研时也会发自内心的推荐 GitLab。而这一年来,我们去拜访客户时,都在留意客户公司如何,为跳槽做准备。所以远程办公不只是一项福利待遇,而是 GitLab 品牌的核心价值。
哪怕远程办公只是一种福利待遇,那也是一项能让员工回家盖房、阖家团圆、幸福生活的好福利。
极狐前员工对 InfoQ 表示,这是公司内部的扯皮,一个终极纠纷在于新 CEO 上任以后改制特别多,把远程办公等原来该有的福利和工作机制全部变了。这位员工在天津特别不乐意,就有了后续的一系列事情。还有前员工称,在柳钢上任后就将一大批人换成了他原来在商汤的人了。
据极狐前员工表示,极狐的商业化并不理想,自上次融资(2022 年)后就已经融不到钱了。
极狐的前员工对于为什么让柳钢担任 CEO 都感觉“很迷”。“这个人之前甚至只是商汤华南区域的销售负责人”“感觉一口气跨了好几级”,另一位极狐前员工说道,柳钢之前的客户也主要为政府、园区这类。
极狐前员工还表示,当时公司内部创始阶段的那波高管和一些中层曾经联合去跟董事会提名反对柳钢担任 CEO,但失败了。高层会把财务数据做得很“漂亮”,跟董事会报告说公司增长很好、客户也很好,但该前员工表示“整体看下来,反正做不长。他这个团队现在特别分散。”
根据描述,极狐现任 CEO 柳钢一个没有开源思想的人,也不懂开源文化,认为这种免费服务不好、不乐意。对比下,之前的 CEO Sam 还是比较有情怀的,在开源文化、员工办公环境、企业文化等方面很舍得花钱,对员工也很好。或许董事会给新 CEO 的要求和指标就是这样,柳钢的发言特别迷,特别阿里味儿,动不动号召大家奋斗者精神,但具体问他要怎么做,他一样都说不出来,对于行业也没有洞察。
我们试图联系极狐现任员工询问具体情况未果。
“麦田里的程序员”对柳钢的控诉不只如此。12 月初,一位自称是极狐信息技术架构的工程师杨周,实名举报称极狐 Gitlab 公司 CEO 柳某、总裁何某隐瞒了美国的资本身份,渗透进入中科院的投资国有卫星航天企业(中科星图),严重危害国家安全。而杨周即为“麦田里的程序员”。

来源:杨周视频
杨周在举报视频中称,公司 CEO 柳某、总裁何某隐瞒了美国的资本身份。极狐公司的法人是美国人,并且公司股权超过 50% 是外国人持股,说明极狐公司是美国公司。
随后,极狐连发两道声明否认澄清,并表示已经报案维权。

“在这样的 CEO 领导下工作,简直是人生的耻辱!”杨周在 10 日的文章里愤怒地表示。“公司一直号召责任心(ownership),我认为真正的责任心是:在乎公司的长久发展,反对任何人破坏品牌,包括 CEO!”
“我认为:公司是属于我的!是属于股东和全体员工的!而不属于 CEO 这种高薪干几年就跑的人(他在香港领工资)!”杨周说道。“ToB 是个慢生意、长久生意,很多员工希望在这里干五年、十年、甚至一辈子,这本来是完全可能的,却被柳钢他们一步步摧毁。是坏还是蠢?大家自有判断。”
杨周还号召称,“我希望有责任心的同事们站出来,联系股东和董事会,要求:立即开除 CEO 柳钢和 HR* 卫卫,恢复我的职位!恢复远程办公,全国各地办公室作为活动场地等待租约到期。”
不过,大家对杨周的做法也褒贬不一。
有的人认为他“似乎其实也只不过是泄私愤而已。动不动就举报,上纲上线的,让人反感。”他还被有的同事批评“引起客户质疑,可能影响销售业绩,影响大家的工作收入,这么做毫不顾及同事旧情,而且破坏 GitLab 品牌。”

来源:“麦田里的程序员”
也有网友表示,“如果要黑自己前东家,最好换个账号.... 这种做法只会给自己挖坑。”对此,有网友回复称,“这个账号最有说服力,之前可是很喜欢公司的,换了 CEO 全都变了,员工心变了很正常啊。”
可以看到,其在知乎的帖子大多都是关于技术和少数工程师文化的。关于极狐的帖子有三篇,除了上述提到的两篇,还有就是在极狐 GitLab 通知停止远程办公时候发的。

来源:“麦田里的程序员”
对于上述网友提出的“别的公司看到员工离职后立马曝光自己黑料,还敢要这种员工?”,杨周则回帖称,“不打算上班了,没意思。”
参考链接:
https://zhuanlan.zhihu.com/p/11665748924
https://zhuanlan.zhihu.com/p/10343553933