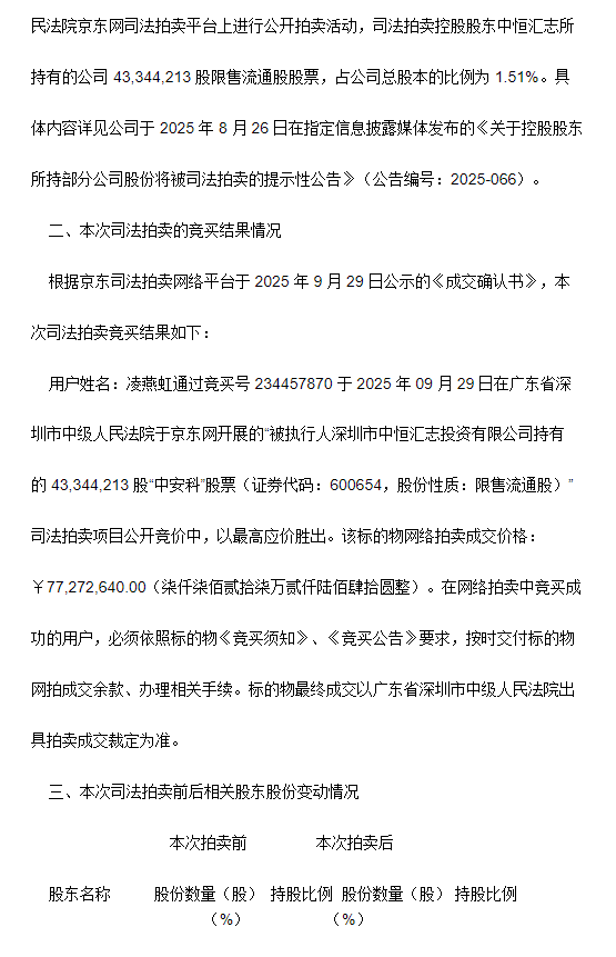
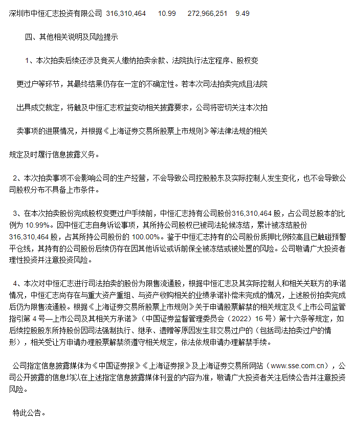
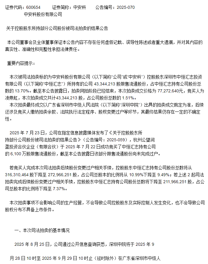
中安科:关于控股股东所持部分公司股份被司法拍卖的结果公告
东方财富网
2025-09-30 11:48:17
来源: 东方财富网
相关文章
航天工程拟收购航天氢能部分股权
2025.09.29
常金控投资览锐光电 布局新一代电致变色技术
2025.09.30
辐联科技宣布完成7700万美元融资
2025.09.30
“迈科科技”获亿元级A轮融资
2025.09.30
海螺新材拟收购华北塑料51%股权
2025.09.30
精灵数据APP
金融大数据服务平台
立即打开
立即打开